近年来随着人口老龄化程度日益加深,骨质疏松症已成为世界性重大疾病之一。bat365在线中国官网登录入口骞爱荣教授团队一直致力于骨质疏松的治疗和诊断的研究。日前,该课题组在国际知名期刊《Theranostics》(影响因子8.579,SCI期刊分区一区top)上发表题为“Silencing of miR-138-5p sensitizes bone anabolic action to mechanical stimuli”的学术论文,在废用型骨质疏松的诊断与治疗领域取得了新的进展,引起了国内外同行广泛关注。


研究表明,卧床患者以及老年人的骨形成能力明显减少。其中成骨细胞分化能力以及对力学刺激响应能力减弱是引起废用型或老年性骨质疏松的重要原因之一,然而其具体发生机制仍不清楚。miRNA作为一类非蛋白编码的小分子RNA,在响应力学刺激、调节成骨细胞功能及骨代谢相关疾病发生中起重要作用。
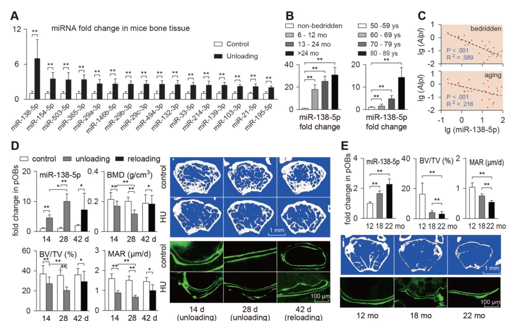
骞爱荣教授研究团队首次在卧床以及老年患者骨组织中筛选验证,得到了一条力学响应的miR-138-5p。进一步研究发现不同力学条件下miR-138-5p通过靶向微管微丝交联因子1(MACF1)进而负调控成骨细胞分化和骨形成。

动物治疗实验结果发现,成骨靶向递送miR-138-5p的抑制剂可以缓解后肢去负荷导致的废用型骨质疏松。最重要的研究团队还发现在miR-138-5p表达水平较高的转基因小鼠和老龄小鼠中,单独的力学加载(跑步)对骨形成的增加效果并不明显,而当跑步的同时注射miR-138-5p的抑制剂后,转基因小鼠和老龄小鼠的骨形成能力明显增加。结果表明miR-138-5p的抑制剂可作为力学增敏剂为治疗废用型或老年性骨质疏松提供新的策略,即不能运动的情况下(卧床),采取给药治疗;仅能少量运动的情况下(老年人,航天员),同时采取运动和给药治疗,对骨质疏松的治疗效果更好。

文章通讯作者为bat365在线中国官网登录入口骞爱荣教授,香港浸会大学张戈教授,太原理工大学陈维毅教授和深圳人民医院脊柱外科彭松林副主任医师为共同通讯作者。bat365在线中国官网登录入口为第一单位。bat365在线中国官网登录入口陈志浩博士后,赵帆和胡丽芳副教授以及香港浸会大学的梁超副教授为文章共同第一作者。该研究工作得到了国家自然科学基金、bat365在线中国官网登录入口博士论文创新基金、中国博士后基金和陕西省自然科学基金等科研项目资助。(文/图:陈志浩;审核:杨慧)